CONFORMITY
CONFORMITY STATEMENTS IN REPORTS IN ACCORDANCE WITH DIN EN ISO/IEC 17025:2018
YOUR TRUST IN PRECISE MEASURING RESULTS IS OUR GOAL.
With our conformity statements in accordance with DIN EN ISO/IEC 17025:2018 we ensure, that your calibration results meet the highest standards. Our experts test and calibrate your measuring devices and systems according to fixed parameters of standards accredited by us, to provide you with an unambiguous statement.
OUR PROCEDURES ARE TRANSPARENT AND COMPREHENSIBLE.
We document all calibrations in great detail and provide you with a calibration certificate, which verifiably proves the conformity of your measuring results. To ensure the best accuracy possible for you, this also includes the consideration of the expanded measurement uncertainty.
TRUST IN OUR EXPERIENCE AND COMPETENCE.
Thanks to our long-time experience and competent employees we ensure, that your measuring results are in accordance with DIN EN ISO/IEC 17025:2018. Our decision process is easy to understand, which lets you always stay informed about the conformity of your measurement results.
WE PROVIDE YOU WITH AN EASY AND RELIABLE CONFORMITY STATEMENT.
The DIN EN ISO/IEC 17025:2018 describes, that a conformity must occur upon the request from the customer and a definition of a specification or standard.
Therefore, conformity statements must be clearly stated and ordered before the calibration. The possibility of misunderstandings or abuse must be eliminated, which is why a conformity can not be provided after the fact.
A manufacturer’s information in a data sheet does not always refer to specifications contained in the standardization. Thus, this data can only be used to a limited extend when determining the conformity statement. A statement about conformity, like the calibration certificate, references a result and no possible statements of the manufacturer, which are often used for marketing purposes.
WE OFFER OUR CONFORMITY-LABORATORY-OPTION
Thanks to our extensive experience working with torque we developed a laboratory option, which reduces the process to a conformity statement for you and your customers to a minimum.
Since we may not make any determinations to you, about which parameters your conformity references, it is an offer you are welcome to specify in your order.
Of course it will still be possible to use other parameters comprised in the calibration certificate when ordering your conformity statement.
Orders with a standard text such as: “calibration with conformity statement” that do not include any details about specifications will generally be carried out without a conformity statement, since the specifications to be evaluated are not available.
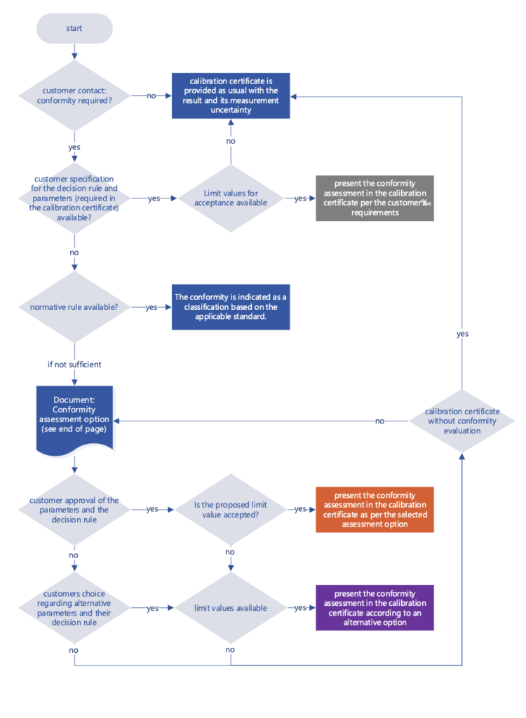
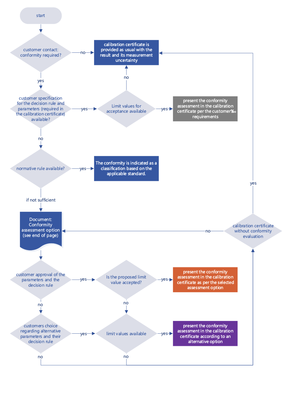
The following shows how DmS determines conformity statements.
PROCESSING A CONFORMITY STATEMENT ORDER:

CONFORMITY-EVALUATION-OPTION (LABORATORY OPTION)
Please note, that a conformity always consists of the following 3 elements decision rule, parameter and the limit value.
a) Decision rule
Conformity statements utilizing the easy acceptance (associated measurement uncertainty and safety band are not taken into account, only 2 states) – ILAC-G8:09/2019 4.2.1

Figure: graphic depiction of a binary statement – simple acceptance (source: ILAC-G8:09/2019 4.2.1)
b) Parameter
Most of the time the term “accuracy” is used. This is technically incorrect, but can usually be “equated” to the following terms/parameters.
- Rel. expanded measurement uncertainty W(cub.) –
- Display deviation fq – named calibration certificate (measuring results in N·m, mN·m or similar)

Figure: graphical representation of a measurement sequence (example parameter: display deviation fq)
c) Limit value
Display deviation
(named calibration certificate)
| Typ | Limits |
| a) Precision sensor (laboratory application) | 0,05% |
| b) Industry sensor (Industry application) | 0,50% |
| c) Test equipment | 1% |
| d) Display tools (which also adhere to ISO 6789) | 4% bzw. 6% |
Measuring uncertainty
(unnamed calibration certificate)
| Typ | Grenzen |
| e) Precision sensor (laboratory application) | *0,08% |
| f) Industry sensor (Industry application) | 0,50% |
*not applicable under 1 N· m
Deviating selection:
The 3 elements of a conformity can also consist of other ILAG-decision rules or parameters. In that case please choose from the following options.
Decision rule
| ILAC G8 4.2.1 | |
| ILAC G8 4.2.2 | |
| ILAC G8 4.2.3 |
Parameter
| Measuring uncertainty W (W‘- fq) | |
| Display deviation fq/Y | |
| Display deviation fq /FS (case I) | |
| Measuring uncertainty interval W‘ | |
| Reproducibility b | |
| Reproducibility b‘ | |
| Hysteresis h | |
| Regression deviation fa |
Limit Value
